|
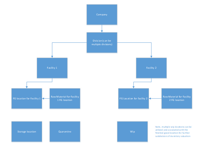
Multi division and multi facility capabilities exist in Orderstream via two module activations. One activation offers the Transfer MRP capabilities and the other offers Purchasing MRP capabilities. Transfer MRP can function on its own but purchasing mrp license activation requires both modules to be purchased.

At least 1 division must be set up.

|